
课程采用“编程基础—数据处理—算法推导—项目实战”的四维成长体系,带你彻底打通从Python核心语法、Pandas数据清洗、统计学原理到机器学习算法底层逻辑推导的完整技术闭环。你将不再局限于简单的报表制作,而是深入掌握数据分析师的必备硬技能,通过10周的高强度训练,具备独立承担商业数据分析项目的能力。课程重点结合真实行业案例,涵盖数据获取、清洗、建模、可视化及算法模型推导的全流程实战,助你构建“懂代码、精算法、能实战”的专业数据分析师思维,从容应对互联网大厂对数据驱动型人才的高薪挑战。











课程目录:
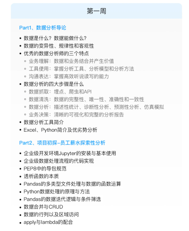
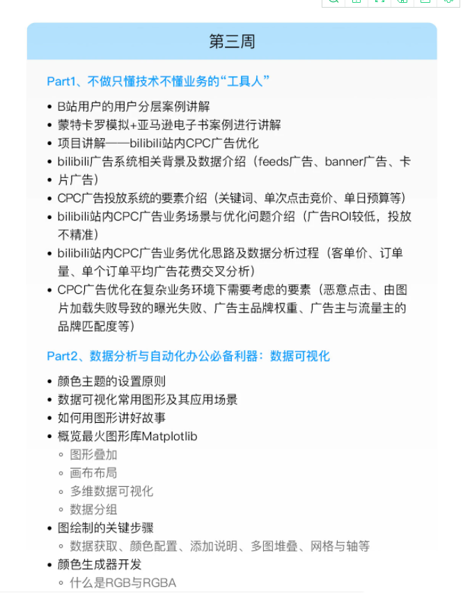
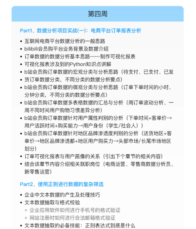
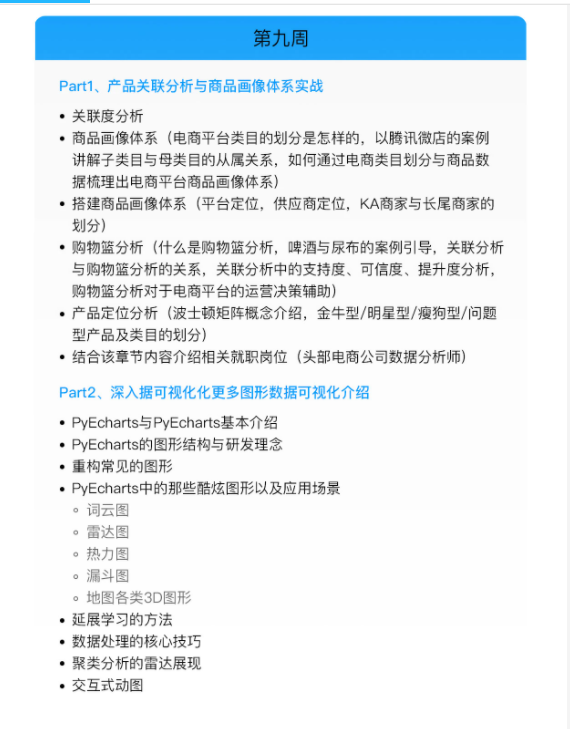
01、10周成为数据分析师
02、机器学习算法模型推导及项目实战
03、数据交流圈
04、数据分析师Python基础必修
下载地址:
感谢您的来访,获取更多精彩文章请收藏本站。
© 版权声明
1、本内容转载于网络,版权归原作者所有!
2、本站仅提供信息存储空间服务,不拥有所有权,不承担相关法律责任。
3、本内容若侵犯到你的版权利益,请联系我们,会尽快给予删除处理!
4、本站全资源仅供测试和学习,请勿用于非法操作,一切后果与本站无关。
5、如遇到充值付费环节课程或软件 请马上删除退出 涉及自身权益/利益 需要投资的一律不要相信,访客发现请向客服举报。
6、本教程仅供揭秘 请勿用于非法违规操作 否则和作者 官网 无关
THE END


















